Motivation
- 앞에서 MLP와 Forward Pass를 통해 예측값을 계산하였고, SGD를 통해 이 예측값을 통하여 어떻게 파라미터를 조정하였는지 배웠다.
- 그러면, 언제 이 파라미터를 조정할 것인가? 또한, 어떻게 조정할 것인가?
- 이에 대해 연산을 하는 것이 backpropagation이며, activation function으로 sigmoid나 ReLU와 같은 함수가 택된 이유에 대해 알아보자.
Backpropagation
- 한 Iteration이 끝날 때 예측 값과 실제 값의 차이를 합친 cost를 기반으로 가중치를 역으로 진행하면서 업데이트 하는 과정
- 즉, Forward Pass에서는 Layer 1에서 끝()까지 진행하였다면 Backpropagation은 에서 1로 진행한다고 생각하면 된다.
- 먼저 sigmoid-function의 특징에 대해 알아보자.
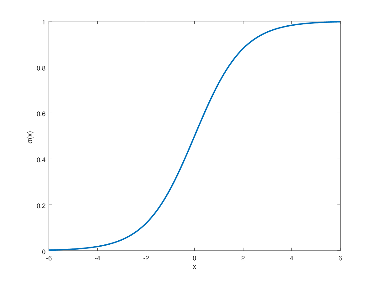
Sigmoid Function (1)- derivative
- 시그모이드 함수 같은 경우 여러 가지 특징이 있고 이에 따라 일어나는 문제점도 많지만 지금은 Backpropagation에서 사용되는 특징만 알아보도록 하자.
- sigmoid function을 다시 작성해보자
- 몫의 미분법을 활용하여 미분하면
- 이때 이므로 이고, 따라서
- 실제로 컴퓨터가 어떠한 함수를 미분하는 것은 굉장히 자원이 많이 든다. 한 두개의 함수에 대해서 하는 것은 괜찮을 지 모르겠으나, 학습해야하는(계산해야하는) 파라미터가 수십 수백만개가 있는 딥러닝에서는 함수를 직접 미분하는 것은 거의 자살행위에 가깝고, 간단한 연산들로만으로 미분을 한 듯한 효과를 낼 필요가 있다. ⇒ 미분을 한 값이 원래 값과 1에서 그 값을 뺸 것의 곱은 단순한 사칙연산이므로 가능!
- 추가적으로 ReLU에서는 이 값이 또는 으로 고정이 되기 때문에 간단히 계산이 된다.

- 추가로 여러 가지 activation function에 대해서는 6장에서 알아볼 예정
Back to propagation... How can I do it?

- 앞에서도 지속적으로 언급했다시피 Backpropagation은 최고의 optimal parameter들을 찾는 것이고, 이는 Cost를 점점 줄여나가는 방향으로 진행해야함
- 즉, Cost의 Gradient를 이용하여 Gradient descent를 진행한다는 뜻이고, 이 과정에서 너무 많이 업데이트 되어서 값이 튀는 것을 방지하기 위해 learning rate를 설정한다고 하였음.
- 식으로 나타내면
- 의미를 알아보면 Cost C에서 가 영향을 미치는 모든 항들에 대해 gradient descent를 진행한다로 파악할 수 있다. 이 의미를 반드시 기억하고, 본격적인 식을 찾아보자.
Perceptron Backpropagation( Layer)

- 일단 퍼셉트론에 대해 역전파가 어떻게 이루어지는지 살펴보자. 이번엔 에 대해 알아보도록 하겠다.
- 일단 앞의 식을 통해 우리는 업데이트를 위해서는 에서 에 대해 미분한 값, 즉 이 필요하다.
- 하지만, 잘 생각해보면 가 바로 로 가는 것이 아니라, weighted sum을 한 이후 activation function을 거치고, 마지막으로 Cost로 들어가게 된다.
- Weighted sum을 한 값을 , Activation function(Sigmoid)를 거친 값을 라 하자.
- 그러면, 는 를 연산하는데 직접적으로 영향을 끼치고, 는 에, 는 에 영향을 미침을 알 수 있다.
- 이때 이므로 , , 이다.
- Chain rule에 의해, 우리가 구하고자 하는 은
로 적을 수 있다. 이때, 는 output value, 는 우리가 알고 있는 answer value, 는 input value임을 감안하면 오직 우리가 알고 있는 값들의 사칙연산만으로 그래디언트를 만들 수 있다!
Multilayer Backpropagation
- 다만, 우리는 Multi layer의 세계에 살고 있으니.., 멀티레이어에서는 어떻게 되는지 알아보자.
- 앞에서도 말했듯이 Multilayer는 결국 퍼셉트론의 중첩이다. 퍼셉트론이 모이고 모여서 다음 레이어로 점진적으로 뻗어나가는 방식이기 때문에, 기본적인 계산과정 등은 모두 동일하다.
- 다만, 퍼셉트론에서는 Cost로 바로 항이 넘어갔다면, 멀티레이어에서는 Cost로 바로 가지 않고 다음 Layer로 가기 때문에 중간에 식이 추가됨을 기억하라.

Layer 1의 번째 노드가 Layer 2의 번째 노드로 갈 때의 weight를 라 하자. 그러면, Propagation 식은
가 된다.
- 여기서, 생각해보면 Cost 와 은 큰 관련이 없고 은 다음 layer 의 노드들에 연결되어 있는 weight들에 영향이 있다. 즉,
- 도 동일하게 chaine rule로 전개할 수 있고, 중간의 는 sigmoid function의 성질에 의해 쉽게 연산이 가능하므로, 식은 조금 복잡해져도 결국은 간단한 사칙연산으로 다 처리할 수 있음을 알 수 있다.
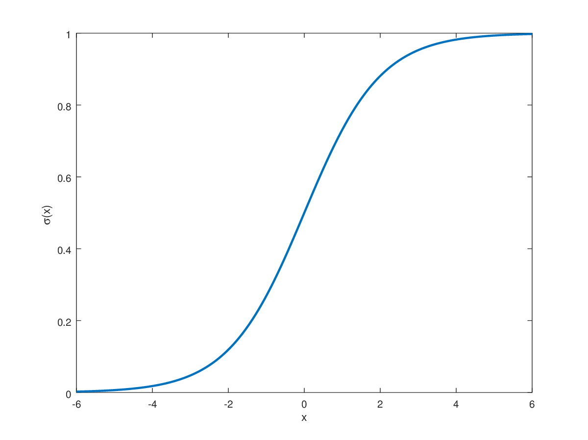
Vanishing Gradient
- 다시 sigmoid function의 미분꼴을 보면, 이고, 만약 가 이나 에 가까운 값이면, 이 된다. 즉, Backpropagation 과정에서 거의 에 가까워지고, 더하기가 아니라 전부 곱하기가 이루어지는 Back prop 과정임을 생각해보면 weight가 학습되지 않고 같은 값으로 유지되는 결과가 일어난다.
- 즉, 역순으로 진행이 되며 값이 점점 작아지고, 이 때문에 코스트의 값이 의미가 잃어버리는 경우가 생긴다.
- 이는 파라미터를 업데이트 해가면서 최적의 가중치를 찾아가는 딥러닝의 의미에 크게 위반된다.
- 이러한 상황을 고치기 위해 ReLU activation function이 제시되었다.
Uploaded by N2T